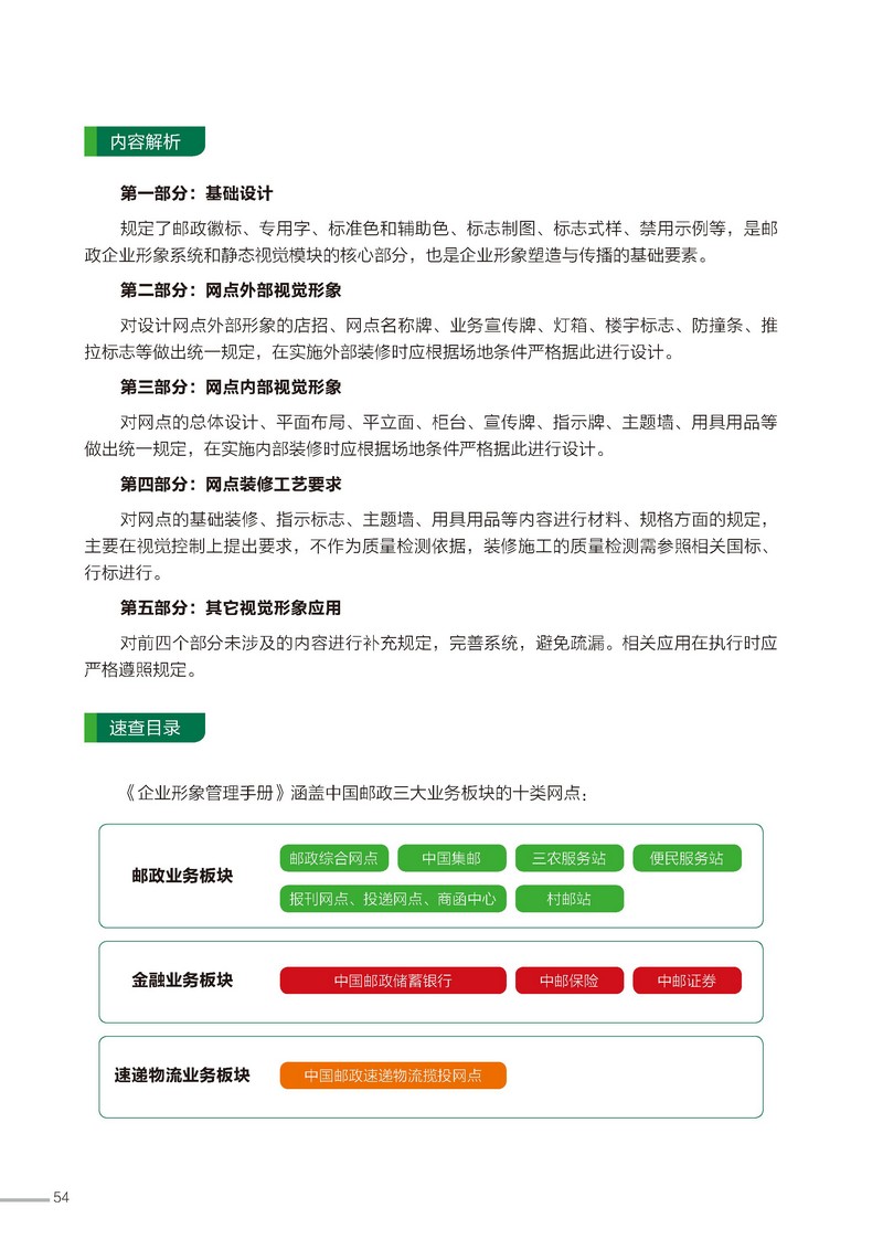
English
各地邮政
北京邮政 天津邮政 河北邮政 山西邮政 内蒙古邮政 辽宁邮政 吉林邮政 黑龙江邮政 上海邮政 江苏邮政 安徽邮政 浙江邮政 福建邮政 江西邮政 山东邮政 河南邮政 湖北邮政 湖南邮政 广东邮政 广西邮政 海南邮政 重庆邮政 四川邮政 贵州邮政 云南邮政 西藏邮政 陕西邮政 甘肃邮政 青海邮政 宁夏邮政 新疆邮政
集团工会及直属单位
中国邮政集团工会 中国集邮总公司 邮政科学研究规划院 中国邮政文史中心 新闻宣传中心 北京邮票厂有限公司 石家庄邮电职业技术学院 中邮电子商务有限公司 中国邮政广告传媒公司 中邮信息科技(北京)有限公司 中邮实业投资有限公司
控股公司及寄递事业部
中国邮政储蓄银行 中邮人寿保险股份有限公司 中邮证券有限责任公司 中邮资本管理有限公司 集团公司寄递事业部
  • 首页
  • 关于我们
  • 新闻中心
  • 党建时空
  • 产品服务
  • 社会责任
  • 企业文化
企业文化
  • 企业文化纲要企业文化纲要
  • 企业文化建设企业文化建设

企业文化手册

2018-10-20来源:中国邮政网

  • 前一则: 中国邮政企业文化 “一三五”企业文化体系概貌
  • 后一则: “连接美好 无处不在”:中国邮政发布全新品牌定位体系

友情链接:

  • 中国政府网
  • 财政部
  • 交通运输部
  • 国家邮政局

中国邮政集团有限公司版权所有京ICP备15035540号京公网安备11010202010949联系我们